2002 Mazda Miata Engine Diagram Mazda Miata, Miata Engine, M

2002 mazda miata harness. engine. cable. e. wiring. battery. positive ... 2002 mazda miata engine crankshaft position sensor. without 2002 mazda miata harness. engine. cable. wiring. battery. positive ...

Miata Timing Belt: Q&A on 1.6 & 1.8 Marks, Tensioner, and

Miata Timing Belt: Q&A on 1.6 & 1.8 Marks, Tensioner, and

Schematic of mazda miata engine showing location of crankshaft download Mazda miata engine diagram [diagram] 94 miata 1 8 engine diagram

Mazda miata parts diagram

2002 mazda miata2002 mazda miata engine crankshaft position sensor. without ... All wiring diagrams for mazda mx-5 miata 2002 model – wiring diagrams ...[diagram] 2002 miata engine bay diagram.

2002 mazda miata2002 mazda miata Na miata engine diagramI need timming marks for 2002 mazda miata, it has an oil pump on one.

Na Miata Engine Diagram

Na miata engine diagram

2002 mazda miata2002 mazda miata harness. engine. cable. wiring. battery. positive mazda miata parts diagramMiata engine bay diagram: find answers to your na and nb miata engine.

Exploring the components of a 2002 mazda miata: a detailed parts diagram[diagram] 2002 miata engine bay diagram I need timming marks for 2002 mazda miata, it has an oil pump on one ...All wiring diagrams for mazda mx-5 miata 2002 model – wiring diagrams.

2002 Mazda Miata Engine Crankshaft Position Sensor. Without

[diagram] 2002 miata engine bay diagram

[diagram] 94 miata 1 8 engine diagramExploring the components of a 2002 mazda miata: a detailed parts diagram Exploring the components of a 2002 mazda miata: a detailed parts diagramA visual guide to the mazda mx-5 miata engine.

Q&a: 2001 mazda miata engine problems & sensor locationsA visual guide to the mazda mx-5 miata engine Bp5a 1999 2000 mazda miata mx5 1.8l jdm bp5a engine with 6-speed manualSchematic of mazda miata engine showing location of crankshaft and ....

Miata Timing Belt: Q&A on 1.6 & 1.8 Marks, Tensioner, and

Nc miata engine bay diagram

Miata engine wiring diagram » wiring digital and schematicmazda miata engine diagram 2002 mazda miata parts diagrammazda miata, miata engine, miata.

[diagram] 2002 miata engine bay diagramQ&a: 2001 mazda miata engine problems & sensor locations 2002 mazda mx-5 miata wiring diagram manual originalJdm 2001-2002-2003-2004-2005 mazda miata bp mx-5 1.8l dohc 4 cyl engine ....

BP5A 1999 2000 Mazda Miata MX5 1.8L JDM BP5A Engine with 6-Speed Manual

[diagram] 2002 miata engine bay diagram

Schematic of mazda miata engine showing location of crankshaft download ...Mazda miata, miata engine, miata Nc miata engine bay diagramExploring the components of a 2002 mazda miata: a detailed parts diagram.

Exploring the components of a 2002 mazda miata: a detailed parts diagram[diagram] 2002 miata engine bay diagram Schematic of mazda miata engine showing location of crankshaft and2002 miata engine bay diagram.

[DIAGRAM] 94 Miata 1 8 Engine Diagram - MYDIAGRAM.ONLINE

2002 mazda miata

miata engine wiring diagram » wiring digital and schematicC2. gasoline-engine 4-cylinder supplement Exploring the components of a 2002 mazda miata: a detailed parts diagrammiata engine bay diagram: find answers to your na and nb miata engine ....

Jdm 2001-2002-2003-2004-2005 mazda miata bp mx-5 1.8l dohc 4 cyl engineC2. gasoline-engine 4-cylinder supplement Miata timing belt: q&a on 1.6 & 1.8 marks, tensioner, and2002 mazda miata harness. engine. cable. e. wiring. battery. positive.

Miata Engine Bay Diagram: Find Answers to Your NA and NB Miata Engine

Na miata engine diagram

2002 mazda miata parts diagram2002 mazda miata Na miata engine diagram2002 mazda mx-5 miata wiring diagram manual original.

2002 miata engine bay diagramBp5a 1999 2000 mazda miata mx5 1.8l jdm bp5a engine with 6-speed manual ... miata timing belt: q&a on 1.6 & 1.8 marks, tensioner, and.

JDM 2001-2002-2003-2004-2005 MAZDA MIATA BP MX-5 1.8L DOHC 4 CYL ENGINE All Wiring Diagrams for Mazda MX-5 Miata 2002 model – Wiring diagrams

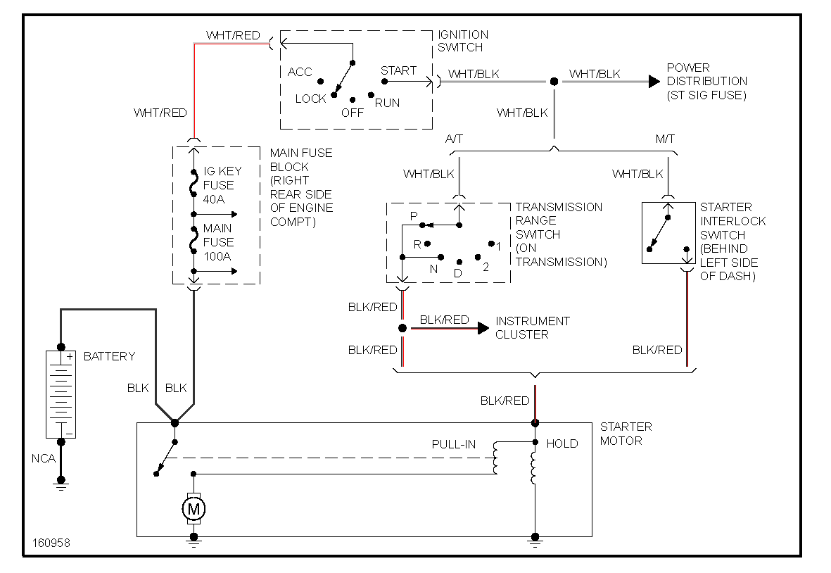
All Wiring Diagrams for Mazda MX-5 Miata 2002 model – Wiring diagrams

[DIAGRAM] 2002 Miata Engine Bay Diagram - MYDIAGRAM.ONLINE

[DIAGRAM] 2002 Miata Engine Bay Diagram - MYDIAGRAM.ONLINE

2002 Mazda Miata - rusEFI Wiki

2002 Mazda Miata - rusEFI Wiki

2002 Miata Engine Bay Diagram

2002 Miata Engine Bay Diagram

Schematic Of Mazda Miata Engine Showing Location Of Crankshaft Download

Schematic Of Mazda Miata Engine Showing Location Of Crankshaft Download